Prompt engineering - Something for librarians here?
Edit: Since writing this I have watched the Video - State of GPT | BRK216HFS by Andrej Karpathy(Open AI). In 42 minutes, it not only covers the basic high-level details on how auto-regressive decoder only models work (e.g.; GPT models) but has the clearest explanation on why prompt engineering works. Highly recommended for librarians who want to understand prompt engineering.
Edit 2: I have started to see the trend of librarians trying prompt engineering with Retrieval Augmented Generation systems (RAG). This can be tricky, see Prompt engineering with Retrieval Augmented Generation systems - tread with caution!
GPT4 defines prompt engineering as
the process of creating, designing, and refining prompts or questions that are used to generate responses or guide the behavior of an AI model, such as a chatbot or a natural language processing system. This involves crafting the prompts in a way that effectively communicates the desired information, while also considering the AI's capabilities and limitations to produce accurate, coherent, and relevant responses. The goal of prompt engineering is to improve the performance and user experience of an AI system by optimizing the way it receives instructions and delivers its output.
Or as Andrej Karpathy a Computer Scientist at OpenAI puts it
The hottest new programming language is English.
If you are a librarian reading this, it is likely you have wondered, isn't this a little like what librarians do? When a user approaches us at a reference desk, we are trained to do reference interviews to probe for what our users really want to know. In a similar vein, evidence synthesis librarians help assist with Systematic reviews in developing protocols, which include problem formulation as well as crafting of search strategies. Lastly from the information literacy front, we teach users how to search.
In other words, Are librarians the next prompt engineers?
I can build on that, thanks to a really novel idea by @tya_asgari - the purpose of 'prompt engineering' seems very close to effective information retrieval, and it fits right into a librarian's sphere of expertise
— Liam Bullingham (@liamealbee) March 16, 2023
As I write this, there is even a published article entitled - "The CLEAR path: A framework for enhancing information literacy through prompt engineering", though this doesn't really teach one how to do prompt engineering as typically defined.
My first thought on prompt engineering was skepticism.
This post will cover some of the following
While there is some evidence that better prompts can elicit better outputs, is there truly a "science of prompting" or is it mostly snake oil?
If there is something that is useful to teach, is it something there that librarians are potentially qualified and capable to teach without doing a lot of upskilling? Or is it something that is out of reach of the typical librarian?
At points, I try to draw parallels with the now well-established task in teaching how to search and see how well they hold up.
To anticipate the conclusion, my current view is that on the whole we probably might want to be involved here, particularly if nobody else steps up. This is despite us being hazy on how effective prompt engineering can be.
Is there a science of prompting?
As librarians, we are always eager to jump in and help our users in every way we can. But I think we should be careful not to fall for hype and jump on bandwagons at the drop of a hat. The reputation of the library is at stake, and we do want librarians to teach something that was mostly ineffective.
I admit my initial impression of "prompt engineering" was negative because it seemed to me there was too much hype around it. People were going around sharing super long complicated prompts that were supposedly guaranteed to give you magical results by just customizing one part of the prompt.
As Hashimoto notes a lot of this is what he calls "blind prompting"
"Blind Prompting" is a term I am using to describe the method of creating prompts with a crude trial-and-error approach paired with minimal or no testing and a very surface level knowledge of prompting. Blind prompting is not prompt engineering.
These types of "blind prompts" often feel to me more like magic incarnations, that someone found to work once, and you just copy them blindly without understanding why they work (if they do at all). Given how much of a black box neutral nets (which transformer-based language models are), how likely is it that we are sure a certain crafted prompt works better when we don't even understand why it might?
Another reason to be skeptical of the power of such long magical prompts is from Ethan Mollick, a professor at Wharton who has been at the forefront of using ChatGPT for teaching in class.
In an interesting experiment, he found that students who adopted a strategy of going back and forth with ChatGPT in a coediting or iterative manner got far better results when trying to write an essay, than those who adopted simple prompts or those who did long complicated prompts at one go.
This makes sense and parallels experiences in teaching searching. In general, slowly building up your search query iteratively will usually beat putting all the search keywords in one go particularly if this is an area you do not know.
This isn't evidence against the utility of prompt engineering, just a caution about believing in long magical prompts without iterative testing or strong evidence.
Looking at Prompt engineering courses and guides
To give prompt engineering a fair chance, I looked at some of the prompt guides listed by OpenAI themselves at OpenAI cookbook.
These guides included
I also looked through courses on Udemy and Linkedin Learning. The courses on prompt engineering for the former looked more substantial, so I looked at
Here's what I found. To set the context, I have immediate level knowledge on how Large Language Models work and have been reading research papers on them (with varying amounts of comprehension) for over a year, as such I didn't really learn much in these content that I didn't already know. (This isn't necessarily a terrible thing!)
The good thing is all the prompt guides and the courses I looked at covered remarkably similar ground. This is what you expect if you have a solid body of theory. So far so good.
Most of them would cover things like
Some general frameworks / prompt elements such as
giving an instruction
asking it to play a role or setting context
specifying the output
The concept of in-context learning - Zero shot prompting vs many shot prompting
Chain of Thought and other advanced prompt techniques like ReAct Prompting
Specific detailed prompts for common tasks or specific domains (e.g. Summarization, Classification, how to write a grant proposal)
Prompt Ingestion techniques (less common)
Techniques for overcoming token limits in contextual lengths (less common)
Reading some of these prompt guides gave me remarkably similar vibes as guides for doing evidence synthesis for example - Cochrane Handbook for Systematic Reviews of Interventions where the best practice for prompting is often followed by a academic citation (see below for an example).

A lot of the advice given for prompt engineering tends to be common sense, be specific, give it context, specify how you want the output to be etc. Unless the language model is a mind reader it won't know what you want!
But is there all to prompt engineering? Are there specific prompting techniques that are particular to the use of large language models like ChatGPT and have evidence behind them to suggest they improve performance? Ideally, we should even be able to understand why they work based on our understanding of the transformer architecture.
To take an analogy from teaching Boolean searching, we teach users to drop stop words when constructing Boolean search strategies based on our understanding of how traditional search engines work (ironically, modern search engines might not even be optimised for strict Boolean because of how rarely it is used and might be counterproductive for modern search engines that use semantic search).
Similarly, we know from decades of practice and research, a strategy of
a. Breaking a search intent into key concepts
b. Combining synonyms of each concept with an OR operator
c. Chaining them all together with a AND operator
is likely to increase recall, particularly if further covered with citation searching.
Do we have something similar for prompt engineering?
From what I can tell, exploiting in-context learning seems to be one commonly used technique.
The basic technique - In-context learning
The paper introducing GPT-3 in 2020 (Brown 2020) was entitled - Language Models are Few-Shot Learners and was a revelation. Before that, when you wanted to improve the performance of a neural net model, you had to fine-tune it with additional specialized data. This was of course slow and not easy if you were not comfortable with deep learning.
As of time of writing, you can fine-tune GPT-3 base models but not the newer ChatGPT-3.5 turbo and GPT 4 models

Language Models are Few-Shot Learners
However, GPT-3 showed that when the models got big enough, one could improve results for some tasks by typing examples in the prompt in plain text and it would "learn" and do better, compared to not giving examples. This is known as in-context learning.
As shown in the example above, for a translation task you can type in one example in the prompt (one shot) or many examples (many shot). Of course, one could give no examples, and this would be known as zero shot prompting.
This is what makes prompt engineering possible, since you just type in prompts, there is no machine learning training at all! Of course, unlike fine tuning which changes the weights of the models leading to a permanent alteration, prompt engineering with examples will only be temporarily "learnt" and the change will not persist once the session ends.
Best way to give examples in prompts
Besides the observation that few-show learning works, are there any best practices in the way we craft the prompts when giving examples?
In other words, what is the best way to give these examples in the prompt to get the best results ? There is a surprising amount of guidance. for example on how to provide examples, what examples to give and the order they are given.
For example, some guides provide the surprising observation, that even if the examples are randomly selected (so examples are wrong) it doesn't affect the performance much.
keep the selection of examples diverse, relevant to the test sample and in random order to avoid majority label bias and recency bias.
This is to say if say you are doing a sentiment analysis task on comments and you are doing few-shots prompting, you might not just want to give examples that cover all three categories of values say "Positive", "Negative", "Neutral" but also the numbers of the examples reflect the expected distribution. E.g. If you expect more "positive" comments, your examples in the few-shot learning should reflect that.
The example should be also given in random order, according to another paper.
More advanced prompt technique - Chain of thought Prompting
Another famous prompt engineering technique most people would have heard of is Chain-of-Thought Prompting.

The chain of thought prompt is based on the observation that if you provided examples of how to reason in the few shot prompts the Language Model would do better at many reasoning tasks as opposed to giving the answers directly in the examples.

In fact, it was later found you could even skip the example and just prompt it to "Let's think step bv step" and the results would improve!
COT and other advanced prompts have exploded since then with even more techniques like Self-consistency prompts where you query the model many times with the same prompt and takes the majority vote. or Least to Most prompting technique.
I call these tips observations, but they are in fact results from papers (typically preprints on Arxiv).
The reasoning why this works is roughly, if you guide the LLM to try to reason its way to an answer it might do better than if it tried to get to the answer immediately. I've seen it explained as "you need to spread out the reasoning over more tokens... Transformers need tokens to think"

This makes more sense if you understand that the popular GPT type language models are auto-regressive decoder only models and they generate tokens one by one and unlike a human they cannot "go backwards" once they have generated a token. The prompt "Let's think step by step" is meant to "encourage" it to try solving the solutions in small steps rather than try to jump to the answer in one step.
This is also why changing the order by prompting the model to answer the question and then give reasons why is unlikely to help.
For example, the following prompt is bad or at least will not get you the advantage of Chain of Thought
You are a financial expert with stock recommendation experience. Answer “YES” if good news, “NO” if bad news, or “UNKNOWN” if uncertain in the first line. Then elaborate with one short and concise sentence on the next line. Is this headline good or bad for the stock price of company name in the term term?
Skeptical of the science of prompts?
While it is good that these prompt guides are mostly quoting advice from research papers, as an academic librarian, you are of course aware that any individual finding from a paper even a peer reviewed one should be treated with caution (never mind the ones being quoted in this field are often just preprints).
While I have no doubt the general practice of COT and few-shot learning works (there is far too much follow up and reproduced research), many of the specific techniques (e.g. the way you specify examples) might be on shaky ground given they tend to have much less support for their findings.
Take for example, the advice you should do role prompting, e.g. "You are a brilliant Lawyer". I have even seen people try "You have a IQ of 1000" or other similar prompts. Do they really lead to better results? In some sense, such prompts do give the model more context, but it is hard to believe telling it to "Act like a super genius" will really make it super brilliant. :)
To make things worse, while we can understand why things like "Chain of Thought" and variant works, a lot of the advice quoted from papers have findings that as far as I can tell are purely empirical and we do not understand why they work.
For example, as far as I can tell, tips for Example Selection and Example Ordering are just empirical results found, knowledge of how LLM works makes you none the wiser.
This is owing to the black box nature of Transformers which are neural nets.
Do the findings even apply for the latest models?
Another problem with such prompt engineering citations is they often are tested on older models than what is state of art because of a time lag. For example, some papers cited are using ChatGPT (GPT3.5) or even GPT3.0 models rather than GPT4 which is the latest at the time of writing of this post.
As such are we sure the findings generalize across LLMs as they improve?
For sure, a lot of the motivation for these invented special prompt techniques was to solve hard problems that earlier models like GPT-3, or ChatGPT-3.5 could not solve without prompt engineering. Many of these problems, work in GPT-4 without special prompts. It might be also some of the suggested prompt engineering techniques might even hurt GPT-4.
For example, there is some suggestions that role prompting no longer works for new models.

We also assume everyone is using OpenAI's GPT family for both researching of prompt engineering and for use and there is a greater likelihood the findings are stable even for newer versions. In fact, people might be using Opensource LLMA models or even "Retriever augmented Language Models" like Bing Chat or ChatGPT with browsing plugin.
Given how most of the advice you see is based on research assuming you are using ChatGPT without search, this can be problematic if one started to shift to say using Bing Chat, or even ChatGPT with browsing plugin. Take the simplest question, does COT prompts help with Bing Chat? I am not sure there is research on this.
A rebuttal to this is that when you look at evidence synthesis guides like Cochrane Handbook for Systematic Reviews of Interventions it cites even older evidence and search engines have also changed a lot compared to say 10 years ago. (Again, think how some modern search engines now are often not optimized for strict Boolean or even use Semantic Search and do not ignore stop words)
One can rebut that rebuttal and say even if search engines change, they are a mature class of product and unlikely to change as much as Language Models which are new technology.
In conclusion, I don't think we have enough evidence at this point to say how much prompt engineering helps, though I think most people would say in many situations it can help get better quality answers. The fact neural net based transformers lack explain-ability, making it even harder to be sure.
If there is a "science of prompting", it is very new and developing, though it is still possible to teach prompt engineering if we ensure we send out the right message and not overhype prompt engineering.
How hard is it for librarians to teach prompt engineering?
Understanding the limitations of the current technology - Transformer based, Decoder only language model will help with prompt engineering. I already gave an example earlier on why understanding the autoregressive nature of GPT models helps you understand why Chain of Thought prompting works.
But how deep does this knowledge go to effectively do prompt engineering? If it is too deep, librarians without the necessary background would struggle.
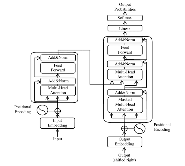
Do you need to learn the ins and outs of the transformer architecture, master and understand concepts /modules like Masked Multi-Head Attention, positional encoding or even understand the actual code?

Or do you just need a somewhat abstract level understanding of embeddings, idea of language models, and how GPT models are pretrained/self-supervised learning with large amount of text on the prediction next token task.
You might even understand how GPT3.5 models are further aligned using RLHF (Reinforcement learning with human feedback), the difference between encoder only models (e.g. BERT), decoder only (e.g. GPT3) and encoder-decoder models (e.g. T5).
Or perhaps, you don't even need to know all that.
Most prompt engineering guides and courses try to give the learner a very high-level view of how LLMs work. Compared to what I have been studying on LLMs, this level of understanding they try to impart is quite simple and I wager most librarians who are willing to study this should be capable of reaching the necessary level of expertise.
Why don't you need to know very deep knowledge of LLMs to do prompt engineering? Part of it is the same reason you can teach effective Boolean searching without really needing to know the details of how search engines work. How many librarians teaching searching really understand how Elastic search, inverted indexes etc. work? Many would not even remember how TF-IDF (or the more common BM25) works even if they were exposed to it once in Library School class years ago. I certainly didn't.
It also helps that LLMs are very much black boxes.
While in some cases general understanding of how decoder only Transformer based models works helps you understand why some techniques work (see above on general reasoning for COT prompting), some techniques and advice given - if there is a reason, looks opaque to me.
For example, as far as I can tell, tips for Example Selection and Example Ordering are just empirical results found, knowledge of how LLM works makes you none the wiser.
Advanced prompt engineering techniques need basic coding
That said when you look at the Prompt engineering techniques it splits into two types. The first type is what I already mentioned, simple prompts you can manually key into the prompt and use.
However advanced prompt found requires you to make many multiple prompts that are often unrealistic to do by hand. For example, Self-Consistency prompting requries you to prompt the system multiple times with the same prompt and take the majority answer.

Other even more advanced prompts like ReAct1(reason, act), are even more complicated, requiring you to type in multiple prompts including getting answers from external systems (APIs etc) that will be too unwieldly to do manually.

https://learnprompting.org/docs/advanced_applications/react
Realistically these types of techniques involve the use of OpenAI's APIs in scripts and/or use of LLM frameworks like Langchain to automate and chain together multiple prompts and tools/plugins.
They are mostly quite easy to do if you have beginner level understanding of coding (often all you need is to run a precreated Jupyter Notebook) but not all librarians are comfortable with that.
How much is there to teach? Will users benefit?
Assuming we keep to standard prompt engineering with prompts that are meant to be manually typed in the web interface, how much content is there really to teach? Is prompt engineering so intuitive and obvious there is no point teaching it?
My opinion is that one could cover the main things on prompt engineering fairly quickly say in a one-shot session (no more than 1 hour). Could users learn prompt engineering themselves from reading webpages? Of course, they could! But librarians teach Boolean operators which could also be self-taught easily, so this isn't a reason not to teach.
I also think there might be an argument on why we should teach prompt engineering basically because it is so different from normal search.
While trying out formal prompt engineering, I found my instincts warring with myself when I was typing out the long prompts based on various elements that prompt engineering claims will give better results.
Why is it so? I suspect it is ingrained in me when doing search queries to remove stop words and focus on the key concepts, so it feels odd to type out such long prompts. If it feels as unnatural to me as to most users who are also used to search engines, this again points to the need for librarians to educate.
Lastly, while there is currently hype about how Prompt engineering could give you 6 figure jobs , Ethan Mollick disagrees and thinks there is no magic prompt and prompt engineering is going to be a temporary phase and will be less important as the technology improves.
He even quotes OpenAI staff.
When the folks at OpenAI are telling you that prompt engineering is not going to be the job of the future, because AI will be able to figure out what you need, believe it.
Every trend is pointing that way as well. AI systems today are 20x easier to use than even 4 months ago. https://t.co/EmDC0jwBPc— Ethan Mollick (@emollick) May 6, 2023
I agree and one way to think about it is this. Will knowledge of Prompt engineering be more like knowing how to use email/Office which everyone knows (but with different degrees of skill) or will it be something like Python coding not known to most people at all.
I think it's the former and there's some utility for librarians to learn and teach prompt engineering in short workshops in the short term.
Conclusion
My current tentative conclusion is that there might indeed be something there in prompt engineering for librarians.
This is particularly so since many institutions are turning to librarians anyway with the idea that we are capable of guiding users here.
The main issue with librarians claiming expertise here is that this is a very new area, and I am personally not comfortable claiming I am an expert in prompt engineering and my users should listen to me. I believe if librarians are to do this, we should ensure users are aware this is as new to us as to them and we also learn together with them.
I also worry we will be asked to show prompt engineering in domains we are not familiar with and hence be unable to easily evaluate the quality of output.
Current best practice I suspect involves letting students try with and without AI assistance in a domain where the instructor as domain expertise to evaluate the capability of these AI

